[DIY] Digilog Electronics 007 - Digilog Electronics 이야기
디지로그에서 전원장치 이야기 하는것을 이상하게 생각이 들 수도 있습니다.
그런데 디지털이던 아나로그던
또는 디지털감성이던 아나로그 감성이던
배고프면 감성이고 뭐고 없습니다.
일단 배불러야죠..
전자기기에서는 배고픈걸 막는 장치가 전원장치입니다.
그래야.. 디지로그가 완성됩니다.
어쨌던 전원장치가 빵빵한 장치가 필요한데
전원 장치는 전지 장치중 가장 많이 고장이 나는 부분
이라는 이야기 한적이 있습니다.
물론 전원뿐만 아니라 운용의 묘를 살려야 하는것도 있습니다.
가령 서울역에서 기차가 동시에 출발하거나 정차는것을 막고 언제나 1대씩 출발이나 정차시켜 기차역의 전력설비의 부담을 최소화 하기도합니다. 정차시에는 회생제동이라고 하여 기차에서 전기 에너지를 전선으로 되돌리는 전력 반환이 되고 있습니다.
아무튼 제가하는 프로젝트에 대기시 소비전력[대기전력]이 아주 작고, 최대 입력 전압은 높고, 효율도 높고 부피도 작은 전원 장치가 필요합니다.
그런데 그 전원의 조건을 별도의 부품으로 조립하기에는 요즘 장치에서는 수용하기 힘든 작은 사이즈가 필요해서 결국 고도의 IC(집적회로의 도음이 필요로 합니다.)
오늘은 조금 신형의 IC를 구입해서 실험했습니다.
여러 IC가 있지만 (사실은 다른 회사 제품을 실험 했는데 전원 넣고 돌아가는데 가혹실험 몇초만에 펑펑 터져 나갔습니다. 돈보다 시간이... 더 아까운.. 이것도 나중에 생각나면 올리겠습니다.)
사실 이전의 IC인 LM2675는 그 이전에 발매된 LM2575의 개량형으로 National Semiconductor라는 회사가 TI(Texas Instrument)라는 회사로 합병되기전에 BJT (NPN, PNP 접합형 트랜지스터 기반으로 )개발된 제품입니다. 엄청 오랜 역사를 가졌죠. 요즈음 새로 개발된 MOSFET를 적용한 회로와 비교하면 엄청 다르죠. 새로은 IC가 나왔길래 구입해 봤습니다. 일단 가격이 단가가 1500원입니다.

일단 '야햐ㅣㅐㅎ 006에 소개한 IC와 크기가 같습니다. 다일도 8 핀 Soic8 이란 패키지 이고요. 요즈음 반도체가 한차례 크게 발전 되었다는것 아시죠?
그게 예전에 2나노니 3나노 와 같은 선폭뿐만 아니라 생산 과정이 자동차의 가혹한 조건에 맞추다 보니 예전보다 더 낮은 온도 - 40도 부터 125도까지 동작합니다. 즉 끓는 온도에서도 정상동작합니다. 예전에 꿈도 못꾸는 .. .
어쨋던 이 IC는 다음과 같은 특징을 가졌답니다.
특징 :
(1) 비교적 고압 (60V, 보통 이런류는 40V)
(2) 적은 대기 전류 (50uA이하: 비교 IC, LM2675)
(3) 고가격
(4) Thermal PAD(방열판 전용 금속판) 붙어있어서 열에 강합니다.
이 IC의 Data sheet는 역시 인터넷에서 볼 수 있습니다.
데이터 시트 자주보면 그쪽으로 해박해지고 영어도 익숙해집니다.
find At : https://www.ti.com/lit/gpn/LMR16010
어쨋던 데이터 시트의 주요 사항은
내압 60V
대기전력 : 44uA [ 50uA Data sheet]
동작 주파수 : 770Khz 정도 ...
입니다
동작 주파수도 10배상 높아졌습니다. 이 이야기는 인덕터가 작아지고, 소형인덕터로 대 전류 흘릴 수있다는 이야기 입니다.
이해 안되면 외우고 가시길,,,
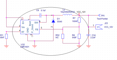
일단 회로도그려 봅시다. 데이터 시트에 있는거 거의 그대로 복사하면...

이렇게 됩니다.
뭐 나중에 ... 필요하신분 이야기 하시면... 보내 드립니다.
데이터 시트에 는 이렇게 그려져 있습니다.

어쨋던 대충 전선 으로 붙여서 만들어서 중요부분 - IC의 SW의 전압-을 부하로 저항을 달고 오실로 스코프로 찍어 보면 아주 예쁘장한 회로가 나옮니다.


전압을 24V 넣고 (IC는 60V까지 끄떡 없습니다. 그런데 콘덴서가 저전압 35V라서 도중에 터졌습니다. 아차!!)
출력 조사하기 위하여 부하는 12V 출력에 100 옴과 20옴을 붙였습니다.
이미 이야기 했듯이 전원회로는 아주 극한상황에서도 제대로 동작해야하므로,,
가혹하게 On/OFff시험해봤습니다. 이외에도 많이 전자회로 고문하는 고문방법이 있지만..
테이블에서 할 수있는 방법으로 시험하면..
20옴 붙이고 입력 전압 가혹 입력 - 31V On/Off 마구시킴
- 결과 - 11.76V에 안정적 출력 나온다 [0.16A, 4.9W]
20옴 붙이고 입력 전압 가혹 입력 - 26V On/Off 마구시킴
- 결과 - 11.76V에 안정적 출력 나온다 [0.18A, 4.6W]
33옴 붙이고 입력 전압 가혹 입력 - 24V On/Off 마구시킴
- 결과 - 11.76V에 안정적 출력 나온다 [0.21A, 5.0W]
겨과 아주 만족스럽습니다..
아마 나중에 제가 이 회로를 자주 선보일것 같습니다.
일단 100개 추가 주문했습니다.
== 결론 : 쓸만하네!!! ==
